
陇南师范学院 2026
陇南师范学院(Longnan Normal University),简称“陇南师院”(LNNU),位于甘肃省陇南市,由甘肃省人民政府举办的省属全日制普通高等学校,学校入选第二批国家语言文字推广基地、甘肃省首批语言文字推广基地。 学校发轫于1937年设立的成县县立简易师范学校,后更名为成县师范学校;2001年成县师范学校与甘肃省礼县师范学校合并组建陇南师范学校;2003年升格为陇南师范高等专科学校;2024年升格为陇南师范学院
招生情况统计
招生计划表
免试招生大纲
敬请期待
统考招生大纲
招考必读
报名条件
统招条件
(一)按国家计划招收的、具有甘肃省普通高校学籍的2026年应届高职(专科)毕业生。
(二)在甘肃省应征入伍,退役且完成普通高职(专科)学业的应往届毕业生(以下简称退役大学生士兵)
注意:在省教育考试院答复中说明符合退役的大学生士兵参加普通专升本免试招生为无限年,无限次数,但是已被免试录取自愿放弃后,不再享受免试政策,但是可以参加全省统考。
免试条件
1.教育部、人社部牵头举办的世界职业院校技能大赛(原全国职业院校技能大赛)、世界技能大赛、中华人民共和国职业技能大赛中获得个人或团体国家三等奖及以上的应届毕业生。
2.教育部主导的全国大学生电子设计竞赛、中国国际大学生创新大赛(原中国国际“互联网+”大学生创新创业大赛)中获得个人或团体国家三等奖及以上的应届毕业生。
3.全国学生运动会个人竞赛项目中进入前3名的应届毕业生。在教育部高等教育司和行业主管部门共同主办的数学建模竞赛、广告艺术大赛(高职组)中获得个人或团体国家三等奖及以上的应届毕业生。
4.甘肃省职业院校学生技能大赛中获得个人或团体二等奖及以上的应届毕业生。
5.高职(专科)学业综合成绩(学习成绩+思想品德成绩;学习成绩占比不少于80%)在本专业排名前3%的应届毕业生。
报名流程
3月25日8:30至28日18:00。网上报名开始后,考生登录甘肃省教育考试院官网(https://www.ganseea.cn/),点击“办事大厅”专栏,选择“普通高职(专科)升本科招生考试”栏,点击“普通高职(专科)升本科招生考试报名系统”进入报名页面,根据提示进行注册报名、上传照片、网上缴费。报名时间截止后不再安排补报。
(二)考生上传照片要求:本人正面免冠彩色头像,头部占照片尺寸的2/3,背景颜色为白色,宽高应小于240×320(像素),且高不得小于宽,文件大小不得超过30K。
(三)按照高职(专科)专业二级类(除医药卫生类)与普通本科、职业本科招生二级专业相同或相近对应的原则进行报名,在同一专业大类内可以跨二级专业报考。医药卫生大类的考生须严格按照《2025年甘肃省高职(专科)和本科专业大类对照表》备注具体要求报考(详见附件2)。
(四)考生可选择在毕业学校所在地、户籍地或省内实习地参加考试。一经选定考区,不得更改。
(五)考生在网上报名时应仔细填写信息,认真核对,确认无误后进行下一步操作,确保信息真实有效,所填信息有误造成的一切后果由考生本人自行承担。
考试内容
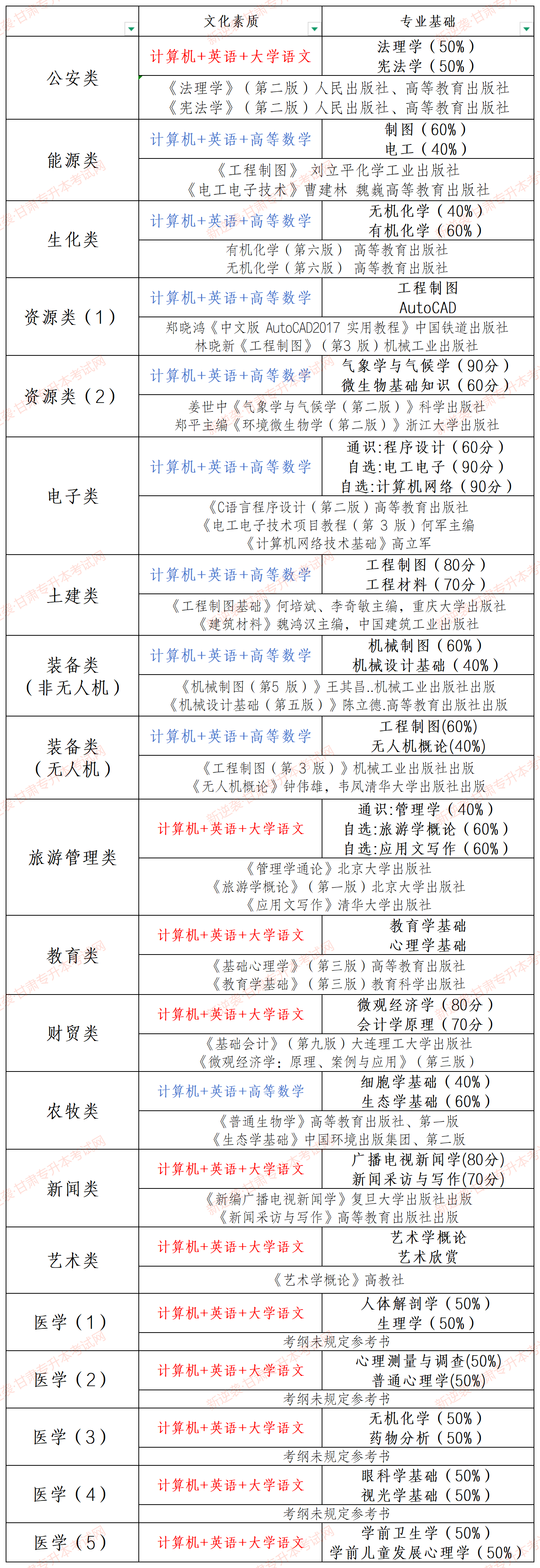
统考内容
_Sheet1_20260130120018A022.png)
免试内容
院校评论
暂无评论
联系方式
| 学校名称 | 招生电话 | |
| 兰州理工大学 | 0931-2973947、2755263 | 查看官网 |
| 兰州交通大学 | 0931-4938051、4956179 | 查看官网 |
| 甘肃农业大学 | 0931-5108989 | 查看官网 |
| 甘肃中医药大学 | 0931-5162881、5162882 | 查看官网 |
| 西北师范大学 | 0931-7971922 | 查看官网 |
| 兰州城市学院 | 0931-5108903 | 查看官网 |
| 陇东学院 | 0934-8651606、8651607 | 查看官网 |
| 天水师范大学 | 0938-8363669 | 查看官网 |
| 河西学院 | 0936-8283598 | 查看官网 |
| 兰州财经大学 | 0931-5259988 | 查看官网 |
| 甘肃政法大学 | 0931-7660023 | 查看官网 |
| 甘肃民族师范学院 | 0941-8253168 | 查看官网 |
| 兰州文理学院 | 0931-8275450 | 查看官网 |
| 甘肃医学院 | 0933-8613953 | 查看官网 |
| 兰州工业学院 | 0931-2885585 | 查看官网 |
| 兰州石化职业技术大学 | 0931-7941626 | 查看官网 |
| 兰州工商学院 | 0931-5271634、5271600 | 查看官网 |
| 兰州资源环境职业技术大学 | 0931-8799489、8799137 | 查看官网 |
| 兰州博文科技学院 | 0931-5272600、5272644 | 查看官网 |
| 兰州信息科技学院 | 0931-2866675 | 查看官网 |
| 陇南师范学院 | 0939-3203309 | 查看官网 |
| 甘肃警察学院 | 19993132725 19993132726 | 查看官网 |
| 甘肃林业职业技术大学 | 0938-2111278 | 查看官网 |
| 酒泉职业技术大学 | 0937-2688169 0937-2689925 0937-2689631 | 查看官网 |
| 甘肃工业职业技术大学 | 0938-2793278 0938-2790118 | 查看官网 |
| 武威职业技术大学 | 0935—6975188、6975189 | 查看官网 |
_Sheet1_20251231122816A004.png)
